会员
团购
模型
发布文章
上传模型
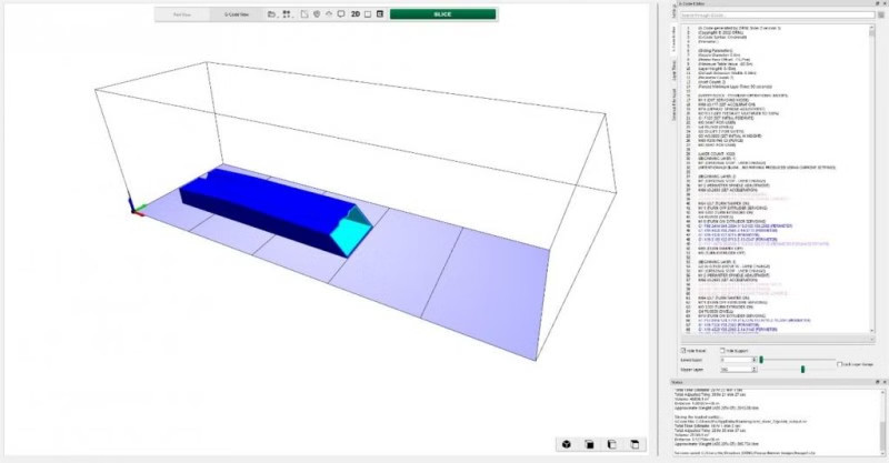
Kiri:Moto:免费开源的Web3D打印切片软件
3D打印快讯
拓竹切片软件测试版大升级!这10项新功能让3D打印更智能
3D打印技术
全新多材料喷墨3D打印切片软件PrismSlicer问世
Prusa推出PrusaSlicer大师班在线综合培训课程
远铸智能切片软件INTAMSUITE NEO全新功能上线
创必得发布全新3D打印切片软件CHITUBOX Pro V2.0
ORNL发布首款增材制造开源切片软件Slicer 2
粘合剂喷射3D打印切片软件AMIS Pro测试版上线
CHITUBOX Pro软件使用(二十一)
CHITUBOX Pro软件使用(二十)
CHITUBOX Pro软件使用(十九)
CHITUBOX Pro软件使用(十八)
CHITUBOX Pro软件使用(十七)
CHITUBOX Pro软件使用(十六)
CHITUBOX Pro软件使用(十五)
CHITUBOX Pro软件使用(十四)
CHITUBOX Pro软件使用(十三)
CHITUBOX Pro软件使用(十二)
CHITUBOX Pro软件使用(十一)
没有相关内容